chapter-four/0400~0499/0429.N-ary-Tree-Level-Order-Traversal
429.N-ary Tree Level Order Traversal
题目
Given an n-ary tree, return the level order traversal of its nodes' values.
Nary-Tree input serialization is represented in their level order traversal, each group of children is separated by the null value (See examples).
Example 1:

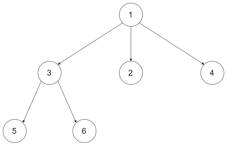
Input: root = [1,null,3,2,4,null,5,6]
Output: [[1],[3,2,4],[5,6]]
Example 2:

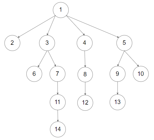
Input: root = [1,null,2,3,4,5,null,null,6,7,null,8,null,9,10,null,null,11,null,12,null,13,null,null,14]
Output: [[1],[2,3,4,5],[6,7,8,9,10],[11,12,13],[14]]
Constraints:
- The height of the n-ary tree is less than or equal to
1000 - The total number of nodes is between
[0, 104]
题目大意
给定一个 N 叉树,返回其节点值的层序遍历。(即从左到右,逐层遍历)。树的序列化输入是用层序遍历,每组子节点都由 null 值分隔(参见示例)。
解题思路
- 这是 n 叉树的系列题,第 589 题也是这一系列的题目。这一题思路不难,既然是层序遍历,用 BFS 解答。
代码
package leetcode /** * Definition for a Node. * type Node struct { * Val int * Children []*Node * } */ type Node struct { Val int Children []*Node } func levelOrder(root *Node) [][]int { var res [][]int var temp []int if root == nil { return res } queue := []*Node{root, nil} for len(queue) > 1 { node := queue[0] queue = queue[1:] if node == nil { queue = append(queue, nil) res = append(res, temp) temp = []int{} } else { temp = append(temp, node.Val) if len(node.Children) > 0 { queue = append(queue, node.Children...) } } } res = append(res, temp) return res }